欢迎光临平顶山市教育体育局!今天是:
| 繁体 | 网站已支持ipv6当前位置: 首页 - 机构设置 - 二级机构 - 教育体育资源保障中心 - 新闻信息
12月11日下午,市三高召开2020年度课题工作会。本次会议作为学校教科研活动月的重要组成部分,受到校领导的重视,业务校长周素娟、教科室主任黄勇和各课题组成员参加会议。会议由黄勇主持。
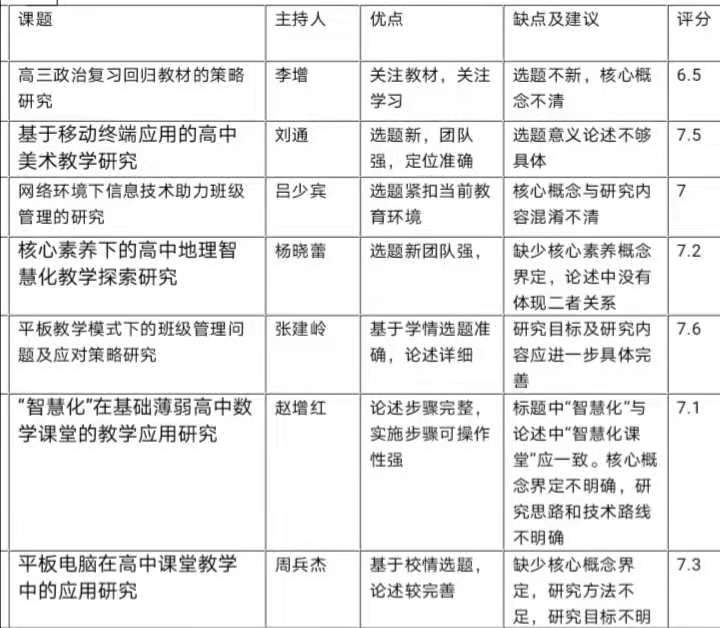
黄勇首先总结了2020年度课题工作情况:年初申报立项校本课题7项,教科室聘请校外专家盲评,并将结果(下图所示)反馈给各课题组负责人。
根据评审结果,教科室择优上报省、市级课题,其中5项被批准立项,包括:市教育科学规划重点课题3项、市基础教育教学研究项目1项、省教育信息技术研究课题1项,具体情况如下所示:
值得庆贺的是,本年度有4项课题顺利结项,包括:省教育科学规划课题1项、市教育科学规划课题2项、市基础教育教学研究项目1项,具体情况如下所示。课题原创度高,得到了上级部门的好评。
黄勇提醒大家,2021年度校本课题申报工作已经开始,请有意申报的老师,尽快准备申报材料。教科室将秉承公平公正的原则,择优上报2021年度各级各类课题。
周素娟对校本课题做出针对性的指导,她指出:教育科研课题要实实在在的开展,要结合学校实际,保质保量,切实解决教学中遇到的问题。并就怎样举办开题报告会?如何具体有效开展课题研究?如何将理论和案例相结合?等问题进行了深入浅出的解析。
各课题组成员虚心听取意见,共同探讨课题研究问题,气氛热烈。
教育科研是教师专业成长的有效途径,课题研究是提高教育科研能力的重要抓手。此次会议,助推该校教科研活动月深入开展,解决了课题研究中的问题,明确了教科研的目标和方向,为课题研究工作的顺利开展提供了有利保障。
图、文/杨晓蕾
2020年12月14日
责任编辑:郑梓娟
版权所有:平顶山市教育体育局 联系地址:平顶山市新城区和谐路中段
网站标识码 4104000017 联系电话:0375-2629911
ICP证号:豫ICP备07501304号-5 豫公网安备41017202000105号 技术支持:平顶山电子政务外网运维中心